Отвечаем на вопросы по пожарной безопасности
Попробуйте найти аналогичную тему среди 4821 имеющихся вопросов по пожарной безопасности или
Задайте свой вопрос 
» » 🔥Определение коэффициента теплоотдачи дымового слоя

🔥Определение коэффициента теплоотдачи дымового слоя

  • 0
2019-05-14 12:56 0
Вопрос по документу "Расчетное определение основных параметров противодымной вентиляции зданий. Методические рекомендации к СП 7.13130.2013".
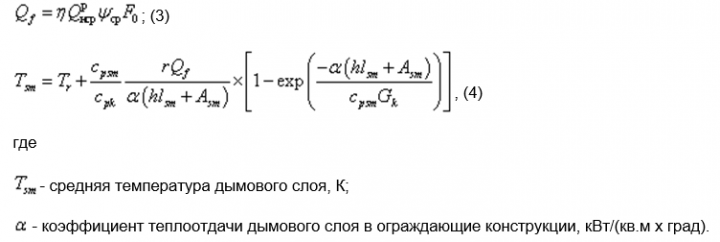
При расчете средней температуры дымового слоя по формуле 4 используется коэффициент теплоотдачи дымового слоя в ограждающие конструкции (б), который зависит от средней температуры дымового слоя.
Как рассчитать температуру удаляемых газов?
2019-05-14 12:56
  • 0
Николай Морозов
Ответил эксперт:
В соответствии с п.7.18 СП 7.13130.2013 "Отопление, вентиляция и кондиционирование. Противопожарные требования" расчетное определение требуемых параметров систем противодымной вентиляции или совмещенных с ними систем общеобменной вентиляции следует производить в соответствии с положениями настоящих норм.
Расчеты могут быть выполнены в соответствии с [4] или на основе других методических пособий, не противоречащих указанным требованиям.
Соответственно, расчеты могут быть выполнены в соответствии с [4] (Методические рекомендации к СП 7.13130.2013. Расчетное определение основных параметров противодымной вентиляции зданий. ФГБУ ВНИИПО МЧС России, 2013) или на основе других методических пособий, не противоречащих указанным требованиям.
Для решения указанного уравнения необходимо дополнительное использование зависимостей для мощности тепловыделения очага пожара и средней температуры дымового слоя:
Для определения коэффициента теплоотдачи дымового слоя в ограждающие конструкции (, кВт/(кв.м x град) возможно применить формулу 80 Методики.
Где

Если не можете найти нужное решение, задайте свой вопрос!

Пожалуйста, более подробно опишите Вашу ситуацию (не менее 150зн).
Услуга бесплатна.

Закажите звонок эксперта по пожарной безопасности!
Перезвоним моментально:

Услуга бесплатна.